- 二叉树的层序遍历——使用队列
- 102.二叉树的层序遍历
- 107.二叉树的层次遍历II
- 199.二叉树的右视图
- 637.二叉树的层平均值
- 429.N叉树的层序遍历
- 515.在每个树行中找最大值
- 116.填充每个节点的下一个右侧节点指针
- 117.填充每个节点的下一个右侧节点指针II
- 104.二叉树的最大深度
- 111.二叉树的最小深度
# 二叉树的层序遍历——使用队列
层序遍历一个二叉树,就是从左到右一层一层地遍历二叉树,需要用队列来实现。
可以用 slice 或 list 来模拟队列。
队列先进先出,符合一层一层遍历的逻辑,广度优先逻辑。
栈先进后出,适合模拟深度优先遍历,也就是递归的逻辑。

# 102.二叉树的层序遍历
给你二叉树的根节点
root,返回其节点值的 层序遍历 。 (即逐层地,从左到右访问所有节点)。
用切片模拟队列
先判断 root 如果为空则返回 nil;root 不为空则把 root 放入 queue 中。
第一层 for 循环在队列中没有元素时终止
第二层 for 循环需要提前确定 size 的数值,而不能直接用 len(queue),因为 queue 中的元素是实时在变化的。其实这里用 for range size 更合适,之后的题目大多用了这个。
处理队列中的元素:
确定好该层的元素个数,循环弹出队列中第一个元素,记录它的值(并做相关操作),如果 node 有 Left 和 Right 则放入队列中。
最后把每层收集到的数组放入 result 中返回。
/**
* Definition for a binary tree node.
* type TreeNode struct {
* Val int
* Left *TreeNode
* Right *TreeNode
* }
*/
func levelOrder(root *TreeNode) [][]int {
result := [][]int{}
if root == nil {
return result
}
queue := []*TreeNode{}
queue = append(queue, root)
for len(queue) > 0 {
size := len(queue)
curLevelVal := []int{}
for size > 0 {
// 弹出队列第一个元素
a := queue[0]
curLevelVal = append(curLevelVal, a.Val)
queue = queue[1:]
if a.Left != nil {
queue = append(queue, a.Left)
}
if a.Right != nil {
queue = append(queue, a.Right)
}
size--
}
result = append(result, curLevelVal)
}
return result
}
# 107.二叉树的层次遍历II
给你二叉树的根节点
root,返回其节点值 自底向上的层序遍历 。 (即按从叶子节点所在层到根节点所在的层,逐层从左向右遍历)
就是上面的 102 题的结果反转一下。
这次用 container 中的 list 来模拟队列。
func levelOrderBottom(root *TreeNode) [][]int {
result := [][]int{}
if root == nil {
return nil
}
queue := list.New() //这里的list是包名,不是List类型
queue.PushBack(root)
for queue.Len() > 0 {
curLevelVal := []int{} // 用于存储当前层节点值
size := queue.Len() // 保存当前层的节点个数,再循环操作该层节点
for range size { // 这个循环结束也就代表处理完该层元素了
// Element结构体是链表List中的一个元素,里面的 Val 才是存的值,所以在 Remove() 时传入的是元素指针,不会出现相等元素删除错误的情况
// 弹出队列第一个元素
node := queue.Remove(queue.Front()).(*TreeNode)
curLevelVal = append(curLevelVal, node.Val)
if node.Left != nil {
queue.PushBack(node.Left)
}
if node.Right != nil {
queue.PushBack(node.Right)
}
}
// 这层处理完了,把这层的节点值数组放进 result 中
result = append(result, curLevelVal)
}
return reverse(result)
}
func reverse(s [][]int) [][]int {
left := 0
right := len(s)-1
for left < right {
s[left], s[right] = s[right], s[left]
left++
right--
}
return s
}
# 199.二叉树的右视图
给定一个二叉树的 根节点
root,想象自己站在它的右侧,按照从顶部到底部的顺序,返回从右侧所能看到的节点值。
相同的遍历思路,只记录队列中的该层元素的最后一个(最右侧的)节点值。
func rightSideView(root *TreeNode) []int {
result := []int{}
if root == nil {
return nil
}
queue := list.New()
queue.PushBack(root)
for queue.Len() > 0 {
size := queue.Len()
for i := range size { // 遍历该层元素
node := queue.Remove(queue.Front()).(*TreeNode)
if node.Left != nil {
queue.PushBack(node.Left)
}
if node.Right != nil {
queue.PushBack(node.Right)
}
// 只记录队列中的该层元素的最后一个(最右侧的)节点值
if i == size - 1 {
result = append(result, node.Val)
}
}
}
return result
}
# 637.二叉树的层平均值
给定一个非空二叉树的根节点
root, 以数组的形式返回每一层节点的平均值。与实际答案相差10-5以内的答案可以被接受。
同 102 思路,给每层的结果分别计算一下平均值。
func averageOfLevels(root *TreeNode) []float64 {
result := []float64{}
if root == nil {
return nil
}
queue := list.New()
queue.PushBack(root)
for queue.Len() > 0 {
size := queue.Len()
curLevelVals := []int{}
for range size {
node := queue.Remove(queue.Front()).(*TreeNode)
curLevelVals = append(curLevelVals, node.Val)
if node.Left != nil {
queue.PushBack(node.Left)
}
if node.Right != nil {
queue.PushBack(node.Right)
}
}
// 计算该层数值平均值
sum := 0
for i := range len(curLevelVals) {
sum += curLevelVals[i]
}
var avg float64
avg = float64(sum) / float64(len(curLevelVals))
result = append(result, avg)
}
return result
}
# 429.N叉树的层序遍历
给定一个 N 叉树,返回其节点值的层序遍历。(即从左到右,逐层遍历)。
树的序列化输入是用层序遍历,每组子节点都由 null 值分隔(参见示例)。
示例 1:
输入:root = [1,null,3,2,4,null,5,6] 输出:[[1],[3,2,4],[5,6]]示例 2:
输入:root = [1,null,2,3,4,5,null,null,6,7,null,8,null,9,10,null,null,11,null,12,null,13,null,null,14] 输出:[[1],[2,3,4,5],[6,7,8,9,10],[11,12,13],[14]]
处理节点时,用遍历切片的方式代替之前的 Left、Right 判断。
func levelOrder(root *Node) [][]int {
if root == nil {
return nil
}
result := [][]int{}
queue := list.New()
queue.PushBack(root)
for queue.Len() > 0 {
size := queue.Len()
curLevelVals := []int{}
for range size {
node := queue.Remove(queue.Front()).(*Node)
curLevelVals = append(curLevelVals, node.Val)
if node.Children != nil {
for i := range node.Children {
queue.PushBack(node.Children[i])
}
}
}
result = append(result, curLevelVals)
}
return result
}
# 515.在每个树行中找最大值
给定一棵二叉树的根节点
root,请找出该二叉树中每一层的最大值。
在遍历每一层的 node 时顺便做最大值的判断。
也可以在 102 的结果上做最大值判断,只不过会多一次 for 循环。
func largestValues(root *TreeNode) []int {
if root == nil {
return nil
}
result := []int{}
queue := list.New()
queue.PushBack(root)
for queue.Len() > 0 {
temp := math.MinInt64
size := queue.Len()
curLevelVals := []int{}
for range size {
node := queue.Remove(queue.Front()).(*TreeNode)
curLevelVals = append(curLevelVals, node.Val)
temp = max(temp, node.Val)
if node.Left != nil {
queue.PushBack(node.Left)
}
if node.Right != nil {
queue.PushBack(node.Right)
}
}
// 取最大值
result = append(result, temp)
}
return result
}
func max(x, y int) int {
if x > y {
return x
}
return y
}
# 116.填充每个节点的下一个右侧节点指针
🔗116.填充每个节点的下一个右侧节点指针_LeetCode
给定一个 完美二叉树 ,其所有叶子节点都在同一层,每个父节点都有两个子节点。二叉树定义如下:
struct Node { int val; Node *left; Node *right; Node *next; }填充它的每个 next 指针,让这个指针指向其下一个右侧节点。如果找不到下一个右侧节点,则将 next 指针设置为
NULL。初始状态下,所有 next 指针都被设置为
NULL。示例 1:
输入:root = [1,2,3,4,5,6,7] 输出:[1,#,2,3,#,4,5,6,7,#] 解释:给定二叉树如图 A 所示,你的函数应该填充它的每个 next 指针,以指向其下一个右侧节点,如图 B 所示。序列化的输出按层序遍历排列,同一层节点由 next 指针连接,'#' 标志着每一层的结束。示例 2:
输入:root = [] 输出:[]
处理每一层元素时:
if i < size - 1 即此时的 node.Next 还有节点,不为 nil,把 node.Next 指向后面那个节点。这时 node 已经被弹出队列了,因此它原先的下一个节点,就是 queue 现在的第一个节点,读取它并类型断言为 *Node。
node.Next = queue.Front().Value.(*Node)
否则(i >= size -1),此时的 node.Next 为 nil。 i == size -1 时,这个 node 是 queue 中仅有的一个元素,因此 node.Next == nil。
就这样把每一层的节点都指向它队列中的下一个节点,末尾节点指向 nil 即可
func connect(root *Node) *Node {
if root == nil {
return nil
}
queue := list.New()
queue.PushBack(root)
for queue.Len() > 0 {
size := queue.Len()
for i := range size {
node := queue.Remove(queue.Front()).(*Node)
if i < size - 1 {
node.Next = queue.Front().Value.(*Node)
} else {
node.Next = nil
}
if node.Left != nil {
queue.PushBack(node.Left)
}
if node.Right != nil {
queue.PushBack(node.Right)
}
}
}
return root
}
# 117.填充每个节点的下一个右侧节点指针II
🔗117.填充每个节点的下一个右侧节点指针II_LeetCode
给定一个二叉树:
struct Node { int val; Node *left; Node *right; Node *next; }填充它的每个 next 指针,让这个指针指向其下一个右侧节点。如果找不到下一个右侧节点,则将 next 指针设置为
NULL。初始状态下,所有 next 指针都被设置为
NULL。示例 1:
输入:root = [1,2,3,4,5,null,7] 输出:[1,#,2,3,#,4,5,7,#] 解释:给定二叉树如图 A 所示,你的函数应该填充它的每个 next 指针,以指向其下一个右侧节点,如图 B 所示。序列化输出按层序遍历顺序(由 next 指针连接),'#' 表示每层的末尾。示例 2:
输入:root = [] 输出:[]
同116。
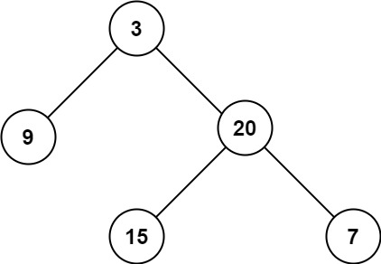
# 104.二叉树的最大深度
给定一个二叉树
root,返回其最大深度。二叉树的 最大深度 是指从根节点到最远叶子节点的最长路径上的节点数。
示例 1:
输入:root = [3,9,20,null,null,15,7] 输出:3示例 2:
输入:root = [1,null,2] 输出:2提示:
- 树中节点的数量在
[0, 104]区间内。-100 <= Node.val <= 100
初始化一个计数器为0,每处理完二叉树的一层就+1,最后返回它。
func maxDepth(root *TreeNode) int {
if root == nil {
return 0
}
queue := list.New()
queue.PushBack(root)
counter := 0
for queue.Len() > 0 {
size := queue.Len()
for range size {
node := queue.Remove(queue.Front()).(*TreeNode)
if node.Left != nil {
queue.PushBack(node.Left)
}
if node.Right != nil {
queue.PushBack(node.Right)
}
}
counter++
}
return counter
}
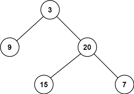
# 111.二叉树的最小深度
给定一个二叉树,找出其最小深度。
最小深度是从根节点到最近叶子节点的最短路径上的节点数量。
说明:叶子节点是指没有子节点的节点。
示例 1:
输入:root = [3,9,20,null,null,15,7] 输出:2示例 2:
输入:root = [2,null,3,null,4,null,5,null,6] 输出:5提示:
- 树中节点数的范围在
[0, 105]内-1000 <= Node.val <= 1000
思路同 104 ,每遍历完一层,counter++
在层序遍历二叉树时,同时判断 node 是否有左右孩子,如果没有可以直接返回 counter+1
func minDepth(root *TreeNode) int {
if root == nil {
return 0
}
queue := list.New()
queue.PushBack(root)
counter := 0
for queue.Len() > 0 {
size := queue.Len()
for range size {
node := queue.Remove(queue.Front()).(*TreeNode)
if node.Left != nil {
queue.PushBack(node.Left)
}
if node.Right != nil {
queue.PushBack(node.Right)
}
if node.Left == nil && node.Right == nil {
return counter+1
}
}
counter++
}
return counter
}





